首页
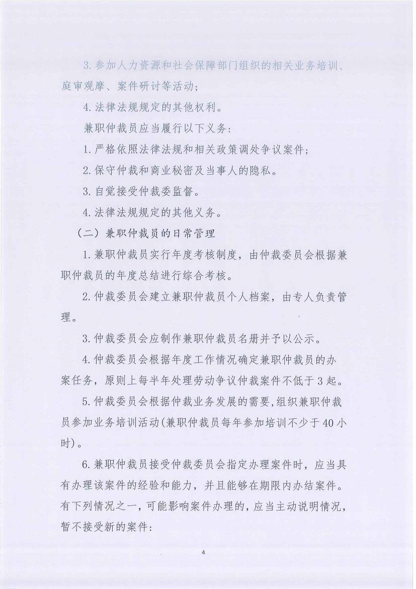
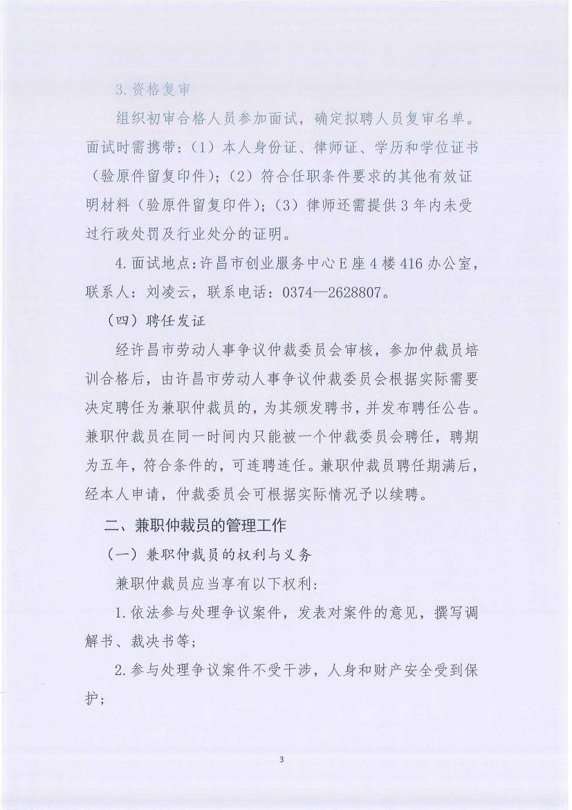
>>
业务专栏
>>
劳动人事争议仲裁
>>
公示公告
>> 详细
许昌市劳动人事争议仲裁委员会关于印发《许昌市劳动人事争议兼职仲裁员聘任实施方案》的通知
作者:
信息来源:
时间:2023-02-28 16:44
阅读次数:
<
附件:
兼职仲裁员报名(推荐)表.doc