首页
>>
业务专栏
>>
劳动人事争议仲裁
>>
办事指南
>> 详细
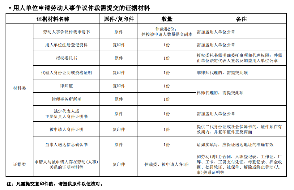
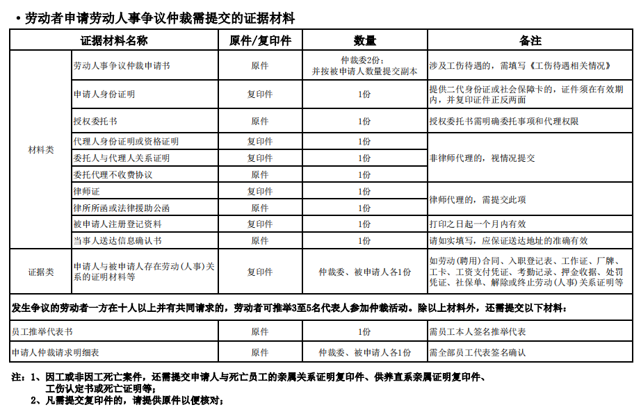
提交证据材料清单
作者:
信息来源:
时间:2023-01-05 11:23
阅读次数:
<