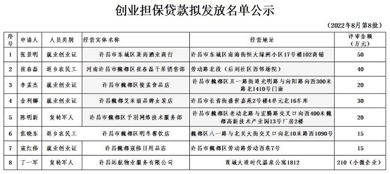
根据《河南省小额担保贷款操作规程(试行)》的通知(豫人社就业〔2014〕45号)、河南省财政厅 《关于进一步做好创业担保贷款财政贴息工作的通知》(豫财金(2018)47号)文件规定,对张景明等7人和1家小微企业申请贷款项目进行实地调查并召开贷审会,经审核符合贷款条件,现将拟发放贷款人员名单予以公示,公示期2022年08月23日至2022年08月24日;公示期2天。如对以下人员有异议的,请及时通过电话向许昌市人力资源和社会保障局创业贷款担保中心进行反映。
监督电话:0374-2620256
